Outline
Refrigerant pressure sensor adopted in which refrigerant pressure is changed into a linear electric signal and precise information is transmitted.
Climate control unit with enlarged operation dials and switches adopted
Structural View

System Wiring Diagram

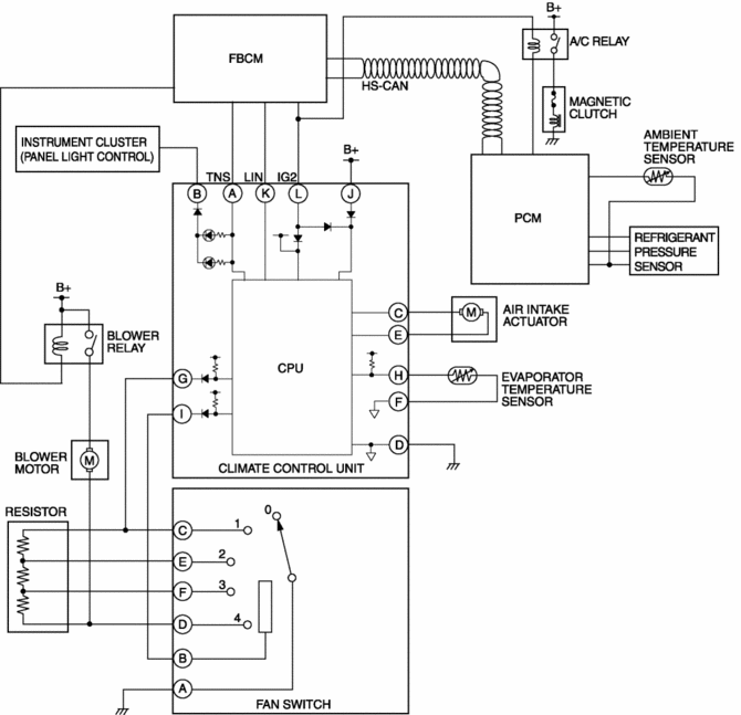
Control System [Full Auto Air Conditioner]
Crash Zone Sensor Removal/Installation [Standard Deployment Control System]Blind Spot Monitoring (Bsm) Off Indicator Light
Purpose
The BSM OFF indicator light informs the driver that the Blind Spot Monitoring
(BSM) system is turned off or there is a malfunction in the system.
Function
The instrument cluster illuminates the BSM OFF indicator light based on the
BSM system off signal sent via a CA ...
Hazardous Driving
WARNING
Be extremely careful if it is necessary to downshift on slippery surfaces: Downshifting
into lower gear while driving on slippery surfaces is dangerous. The sudden change
in tire speed could cause the tires to skid.
This could lead to loss of vehicle control and an accident.
When driv ...
Bsm Indicator Light Flashes While Not Under Bsm Indicator Light Flashing Conditions
(No Combination Switch Operation (Turn Signal Switch)) [Blind Spot Monitoring (Bsm)]
Description
BSM indicator light flashes while not under BSM indicator light-flashing
conditions (no combination switch operation (turn signal switch)
The BSM indicator light flashes despite not satisfying the BSM indicator
light flashing ...